電話:021-62522001
作者:黑金剛電容 發布時間:2020-08-24 11:41:31 訪問量:6570 來源:櫻拓貿易
對于電容這個元件我認為它的作用類似與水桶,它具有儲存物質的作用。我們所用的水桶可用于存儲水,而電容器只不過用于存儲電荷罷了。電容器雖然在只能夠存儲電荷,但是它在電路中可謂是“一個活躍分子”,在很多地方都能發揮到獨特的作用,比如電風扇的啟動需要電容來完成、要改善電路中的用電質量和提高電氣設備的用電效率可用電容來改善和提高設備的功率因數、三相電機的制動也可以用電容來完成,甚至電容在傳感器技術里面都會用到的,比如我們常用的話筒就是用電容式傳感器制作的,我們叫它是“電容式”話筒。

另一方面,它在電子電路中的作用則更多了,比如延時是通過充電和放電的過程的大的、耦合、旁路、濾波以及在振蕩電路中也會用到電容,至于題目所講的電容放大作用,我認為可能是這位朋友對電容的特性不是很了解,才提出了這個問題。
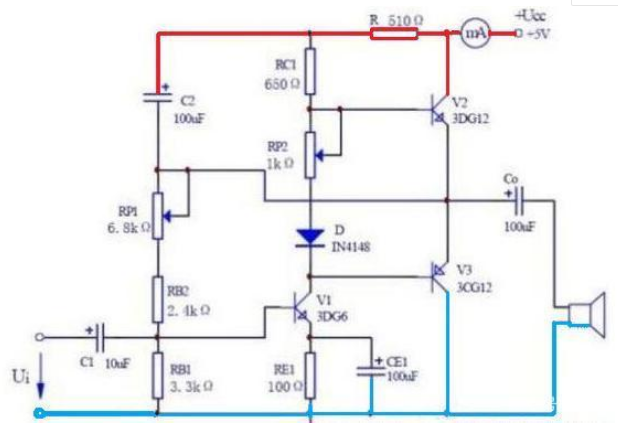
其實電容在電路中是無法放大電壓的,但是它對電壓的提升則到由一定的幫助,下面我們來談談它是如何幫助電路提升電壓的吧。電子電路中的自舉電容可以提升一定的電壓對于自舉電容使用比較多的場合在功率放大電路中,在電路中增加了兩個元件,一個是電阻R,另一個就是電容C2了,電容C2一般容量取大些好,比如100微法等。

這樣使輸出電壓得到相應地提高。自舉電容C2主要是根據電容兩端的電壓不能突變,因此這個電容也是一個充電和放電的過程而產生電壓自舉作用的。自舉電路的電壓就是電路輸入的電壓加上電容上的電壓,起到升壓的作用自舉電路也叫升壓電路,使電容放電電壓和電源電壓進行疊加,從而使電壓升高。
自舉電路一般在OTL電路中使用的比較普遍,加了自舉電容后總的電壓增益就會大大提高,增加了輸出的動態范圍。電容在倍壓電路中也可以提升電壓在一些電子電路場合,有時候需要比較高的直流電壓,但是要求電流比較小,這時候我們就可以通過若干個二極管和若干個電容形成一個倍壓整流電路來提升電路的輸出電壓。

例如我們日常用的電滅蚊拍電路就是這樣制作的。如下圖就是一個電蚊拍倍壓電路圖簡單的工作原理圖,當在加電的瞬間,當變壓器的輸出端處于正半周期時,也就是變壓器二次繞組上端為正的時候,二極管D1是通的,D2是不通的。這時U2開始向電容C1充電,此時電容C1上的電壓是右是正的左邊是負的,這時電容C1兩端的電壓可以達到根號下2倍的U2。當變壓器副邊U2處于負半周的時候,變壓器副邊繞組處于下正上負的階段,這時二極管D1是不通的,D2是通的。這時電壓U2和電容C1上的電壓開始向C2充電,這時電容C2上的極性為右邊是正的左邊是負的,這時電容上的輸出最高電壓是2倍根號2的U2。
由此可見電容在倍壓電路中可以提高輸出電壓的這樣電容C2上充滿的電壓與高頻變壓器和C1上的電壓疊加在一起后就會得到很高的電壓了。如果是4個二極管和四個電容就可以得到4倍的根號2的輸出直流電壓了。
電路中的濾波電壓可以抬升一定的輸出電壓我們以單相半波整流中的濾波電路為例子,當UA的電壓大于UM的電壓的時候,整流二極管VD就會導通,就開始向電容C充電了,這時候M點的電位就會隨著電容的充電而升高了,當U2處于負半周時VD就不導通了,這時電容開始放電,由于放電的速度比較慢,此時U2又處于正半周二極管又開始導通對電容C充電了,就這樣不斷循環地進行著。
這樣就會使負載兩端得到一個比較高的電壓。根據計算在半波整理電路中加了濾波電容的話它的輸出電壓大約是1.1U2,如果是橋式整流電路加上濾波電容,那么輸出的電壓為1.2U2由此可見加上濾波電容不但使輸出電壓波形平滑度改善了,而且也相應地提高了輸出電壓。
相關資訊推薦:
聲明:本文由櫻拓貿易收集整理關于 黑金剛電容相關的《「黑金剛電容」電容是怎么放大電壓的?》,如轉載請保留鏈接:http://m.jyzz178.cn/news_in/617。